Keep learning Keep trying & JUST DO IT!
歡迎來到我的小天地
2023年1月14日星期六
ESP32 wrover 開發板精簡版
工程師下班後的小快樂,自己設計的板子一次就可以動😁
小工具開發中
目的+設計想法
很單純地想要想要利用開源平台及硬體作為往後的嵌入式學習平台,主要具有wifi 藍芽功能,以後的小專案也可以使用,尤其是IOT應用面上。
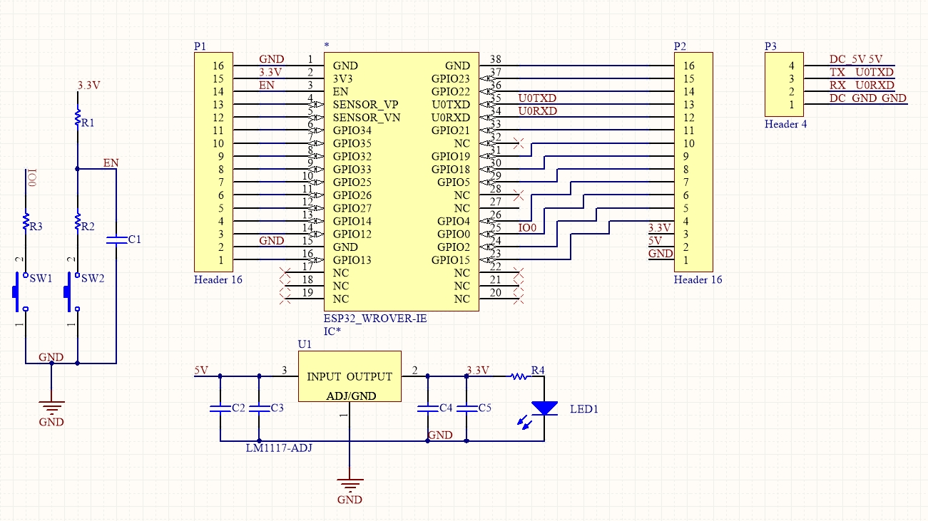
電路
PCB
設計完之後就是等待成品的時間啦~~~
總算等到了!
跟10元硬幣比大小
成品
參考資料
https://www.espressif.com/sites/default/files/documentation/esp32-wrover_datasheet_en.pdf
沒有留言:
發佈留言
較新的文章
較舊的文章
首頁
訂閱:
發佈留言 (Atom)
打賞按讚
沒有留言:
發佈留言